filosofÍa y educaciÓn perspectivas y propuestas carmen romano rodrÍguez jorge a. fernÁndez pÉrez benemÉrita universidad autÓnoma de puebla direcciÓn de fomento editorial facultad de filosofÍa y letras. Las disciplinas filosóficas son todas y cada una de las ramas de estudio que se encargan de analizar un problema específico o una parte del todo estudiado en la filosofía, que no es otra cosa que la búsqueda de respuestas a las principales interrogantes del ser humano.
DISCIPLINAS FILOSÓFICAS. 103

Disciplinas filosóficas en educación
Semana 3 Disciplinas filosóficas, su objeto de estudio y su relación con otras áreas de la

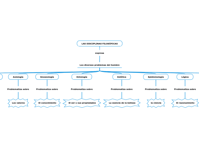
Disciplinas Filosóficas DISCIPLINAS FILOSÓFICAS SU OBJETO DE ESTUDIO Las disciplinas

Disciplinas filosóficas Son las formas en las que la filosofía se divide y especializa

Disciplinas Filosóficas.
Introducción a la Filosofía DISCIPLINAS FILOSOFICAS

Mapa conceptual de la filosofía. Tarea 1. Definición, origen, importancia. Origen Diferencias

Etica Dary Vallenilla Escuelas Filosoficas.

Arriba 79+ imagen mapa mental sobre las disciplinas filosoficas Abzlocal.mx

PANORAMA GENERAL SOBRE LA FILOSOFÍA DE LA EDUCACIÓN CONCEPTO DE LA FILOSOFÍA DE LA EDUCACIÓN
FILOSOFÍA DE LA EDUCACIÓN SEGUNDA UNIDAD LAS CONCEPCIONES FILOSÓFICAS Y SU INFLUENCIA sobre los

Presentacion la filosofia de la educacion en mexico by Clara Issuu

Objeto de Estudio de la Filosofía

FILOSOFÍA DE LA EDUCACIÓN.
RAMAS DE LA FILOSOFIA

La filosofía Infographic Filosofía de la educación, Filosofía, Filosofia historia

Filosofia Mapa Conceptual De La Filosofia Images
LAS DISCIPLINAS FILOSÓFICAS Mapa Mental

Cuadro Comparativo Sobre Las Disciplinas Filosoficas Filosofination Images
La educación como disciplina y objeto de estudio. Es posible reconocer un campo denominado educación y resulta legítimo que existan diferentes saberes en ese campo, pero hay una disciplina propia llamada educación, cuyo objeto de estudio lo constituye el acto universal de enseñar, la pedagogía, que en sí entraña una complejidad por la.. 3 Corrientes de Filosofía de la Educación I (T ercer semestre) Antropología Filosófica Corrientes de Filosofía de la Educación II (Cu arto semestre) Seminario de Filosofía de la Educación I (S éptimo semestre) Seminario de Filosofía de la Educación II (O ctavo semestre) Este conjunto de asignaturas se han estructurado a partir de un eje histórico y