En conclusión, la alfabetización digital es una habilidad fundamental en el mundo actual, que permite a las personas desenvolverse de manera efectiva en la sociedad digital. A través de los niveles de concreción curricular, se busca garantizar que esta competencia se integre de manera efectiva en el proceso educativo, adaptándose a las.. El analfabetismo digital no solo se refiere al hecho de no saber utilizar un aparato electrónico, sino también a no saber comprender y aplicar la tecnología en nuestra vida para hacer que esta mejore o para ser más eficientes y productivos con su uso. La llegada de Internet a nuestra vida ha supuesto un gran cambio que no solo afecta a las.

Analfabetismo digital en pandemia

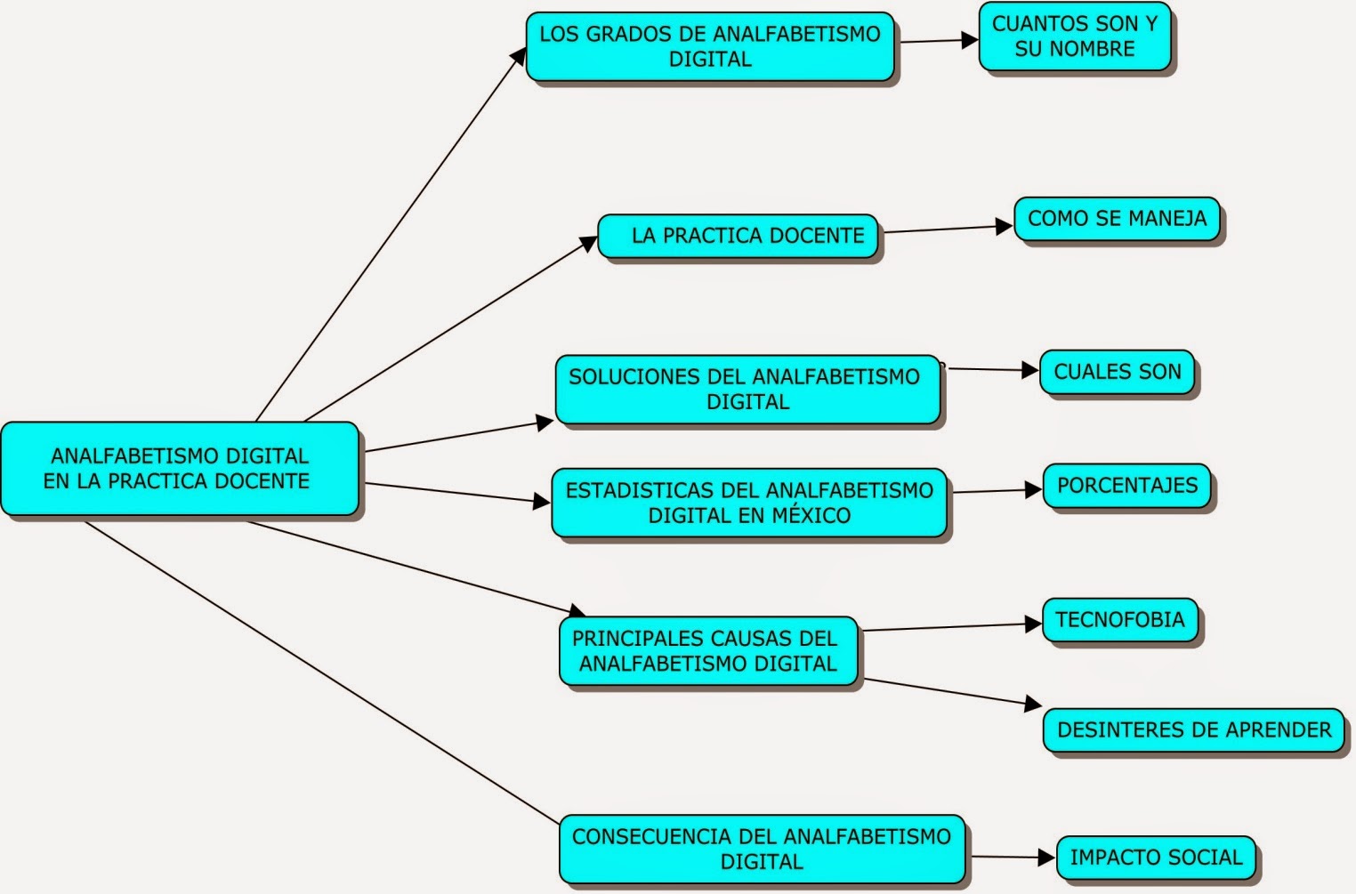
EL ANALFABETISMO DIGITAL PASO 1.DEFINIR EL PROBLEMA DE LA INFORMACIÓN QUE SE NECESITA INDAGAR

En analfabetismo digital, el 43 por ciento de los mexicanos Efekto10
:format(png)/cloudfront-us-east-1.images.arcpublishing.com/gfrmedia/E4SMGS7TXNDOTBTVMUHCCZULTU.jpg)
Analfabetismo digital El Nuevo Día

Calaméo Analfabetismo Digital

55 de adultos, con analfabetismo digital El Economista

Analfabetismo digital

Analfabetismo digital ¿Realidad o percepción? YouTube

Analfabetismo digital

Analfabetismo digital en nuestras clases virtuales Educoaching

“La única forma de superar el analfabetismo digital es lograr que los niños aprendan a usar las

Adultos mayores enfrentan analfabetismo digital

¿Qué es la 'Alfabetización y el Analfabetismo'? Conceptos Clave Pedagogía MX YouTube
Analfabetismo digital

Qué es el analfabetismo digital

Analfabetismo digital
Analfabetismo Digital

Analfabetismo digital un fenómeno que solo se puede combatir en la escuela

El Analfabetismo Digital by josue jaimes Issuu

El analfabetismo digital afecta al 10,5 del país Notimundo
En este vídeo Adriana Molano da una explicación de lo que se considera ser un analfabeto digital, teniendo en cuenta más allá del poder de acceso a dispositi.. A esto mismo refiere el analfabetismo digital, el cual se define como "la falta de modelos educativos para la <